震撼“芯”品 | 带“防反”功能的浪涌抑制器CSV2464
发布日期:2025-09-12

锴威特重磅推出
带“防反”功能的浪涌抑制CSV2464
汽车、工业和航空电子设备所处的供电环境非常复杂,在系统应用中,经常会遇到持续几个微秒甚至几百毫秒的高电压尖峰。这些系统中的电子线路不仅必须安然承受瞬态电压尖峰,需要在尖峰电压下依然持续可靠运行。
在长导线的供电的系统中,负载阶跃 (负载电流的突然变化) 将产生严重的输入电压瞬变。当负载电流从一个高值跳变至一个低值时,输入电流会随之突变,电流的快速变化 (di/dt) 将导致长导线的寄生电感产生一个正向高电压尖峰,这有可能导致通过同一根导线供电的相邻设备受损。继电器、开关触点和固态负载切换等,都可产生很高的di/dt。此外,电源与负载之间的连线受损断开,也会导致电流的突然中断,产生一个很高的 di/dt。无论起因为何,它们对电子系统造成严重危害,修复成本也很高昂。
为此,锴威特重磅推出了具备以下四个核心功能的浪涌抑制器芯片CSV2464:
• 可调输出电压钳位(过压保护)
• 精确可编程电流限制(过流/短路保护)
• 理想二极管控制(反向电流阻断与输入掉电保持)
• 可调故障定时器与自动重试(提高系统可靠性)


图1 浪涌抑制应用领域
a.汽车电子;b.航空电子
CSV2464简介
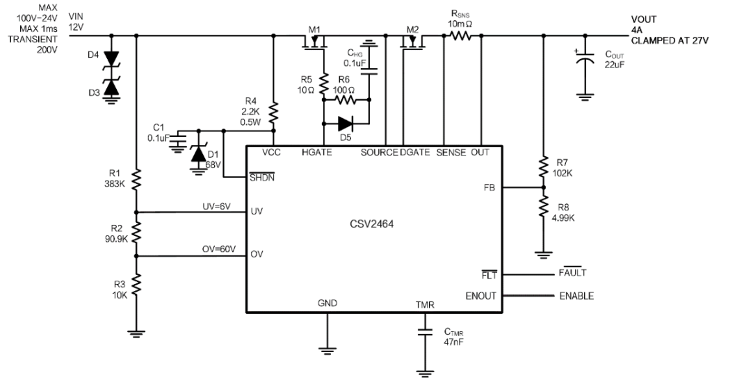
CSV2464是一款集成理想二极管控制,具备“防反”接功能的浪涌抑制器。可保护负载避免高压瞬变的损坏。通过控制一个外部N沟道MOSFET传输器件两端的电压降,该器件可在过压过程中限制和调节输出。CSV2464还包括一个定时的电流限制电路断路器。在故障情况下,一个可调故障定时器必须在传输器件关断前结束,CSV2464将在一个延迟后自动重新启动。CSV2464可精确地监视输入电源的过压和欠压情况,外部MOSFET在欠压状态下保持关断。应用框图如图2所示。

图2 CSV2464应用框图

图3 CSV2464应用DEMO
主要特性
● 宽工作电压范围4V~80V
● 利用VCC箝位可承受超过80V的浪涌
● 可调输出箝位电压
● 理想二极管控制器可在输入掉电期间保持输出电压
● 反向输入保护至-40V
● 过流保护
● 静态电流15uA(在VCC 12V输入时)
● 可调故障定时器
● 故障期间重试占空比为0.1%
● DFN3×4-14L 、SOP16和MSOP16封装
应用领域
● 汽车和航空电子浪涌保护
● 热插拔/带电插入
● 冗余电源
● 输出端口保护
CSV2464工作与保护波形测试
输入浪涌下输出钳位波形

(100ms/div)
输入过压自动重启波形

(200ms/div)
输出过流自动重启波形

(200ms/div)
CSV2464设计注意事项
浪涌HGATE驱动MOSFET选型
针对在浪涌抑制器工作时,高于钳位电压产生的能量需要通过mos去消耗。此时需要判断mos是否满足要求。主要针对以下3点进行选型:
● 电压:需要mos满足正常工作耐压范围内并留有一定的余量。
● 电流:需要mos满足正常工作电流,并计算功耗。
● 安全工作区:需要mos满足在浪涌条件下,满足安全工作区域的要求。
例如:浪涌条件:浪涌电压80V,浪涌时间50ms,浪涌时工作电流5A,钳位电压40V。
MOS条件:DS压差:80V-40V=40V,电流:5A,浪涌时间50ms。
如下图显示:

(蓝色:工作电流线,红色:ds电压线,紫色:浪涌时间线)
结论:浪涌时间线大于50ms,满足安全工作区域范围内。
理想二极管DGATE驱动MOSFET选型
针对理想二极管选型主要针对以下3点进行选型:
● 电压:需要mos满足正常工作耐压范围内并留有一定的余量。
● 电流:需要mos满足正常工作电流,并计算功耗。
● 内阻:在工作电流下保证ds压差在芯片source-sense的调制电压点左右约为30mV。
例如:
工作电流10A,R(dson)=30mV/10A=3mΩ。选用内阻约为3mΩ的电阻。并且功耗计算合理。
钳位电压与钳位时间设计

● 钳位电压设计:由于钳位时,Hgate会调节电压,维持FB为1.25V,此时将输出进行钳位。
例如:需要钳位输出为40V。1.25V/R8*(R7+R8)=40V.选取合适的值满足等式即可。
● TMR电容选择:当FB达到1.25V时,芯片内部会对tmr进行充电,当tmr充电达到1.35V时,芯片会关断hgate驱动。若需要钳位时,保证输出不关断,则钳位时间内,tmr电容充不到1.35V,浪涌时间过会就会恢复hgate,并且不关断。
例如:浪涌电压80V,钳位电压40V,浪涌时间50ms。

通过此公式计算tmr过压钳位时的充电电流,VCC≈80V,VOUT=40V,ITMR=27μA。

将TMR充电电流带入此公式,时间设定为50ms,计算得出CTMR=754nf,由于低温下存在电容缩减,应留有80%余量。
CTMR=754nf/0.8=950nf。
锴威特浪涌抑制器系列芯片列表

苏州锴威特半导体股份有限公司

苏州锴威特半导体股份有限公司成立于2015年,总部位于张家港市,设有西安子公司,无锡、南京及深圳分公司。公司专注于智能功率半导体器件与功率集成芯片研发、生产和销售。已于2023年8月18日在上交所科创板成功上市,股票代码:688693.SH。
自设立以来,公司以“自主创芯,助力核心芯片国产化” 为发展理念,“服务零缺陷”为质量目标,聚焦功率半导体产业方向,采取功率器件与功率IC双轮驱动策略,将公司打造成高品质,高可靠的功率半导体供应商。

扫码关注|了解更多

